番茄 (Solanum lycopersicumL.) 作为我国重要的蔬菜作物之一,其产量和品质易受环境胁迫影响,而干旱胁迫是制约番茄生产的主要非生物逆境因子。全球气候变化加剧、极端干旱频发的背景下,提升作物抗旱能力已成为保障粮食安全与农业可持续发展的关键课题。
学院园艺植物发育与逆境生物学创新实验室李金华教授团队于2月24日在Plant Biotechnology Journal杂志在线发表了题为“A Truncated WRKY Protein Enhances Drought Resistance in Wild Tomatoes Through the SlWRKY16-CIP2b-SlSYP121Module”的研究论文,揭示了SlWRKY16–CIP2b–SlSYP121调控模块介导番茄抗旱性的分子机制。

长期以来,栽培番茄抗旱能力普遍较弱,而野生番茄资源中蕴藏丰富的抗逆遗传基因。系统挖掘天然变异位点并解析其分子调控机制,是培育抗旱番茄新品种的重要理论基础和技术途径。
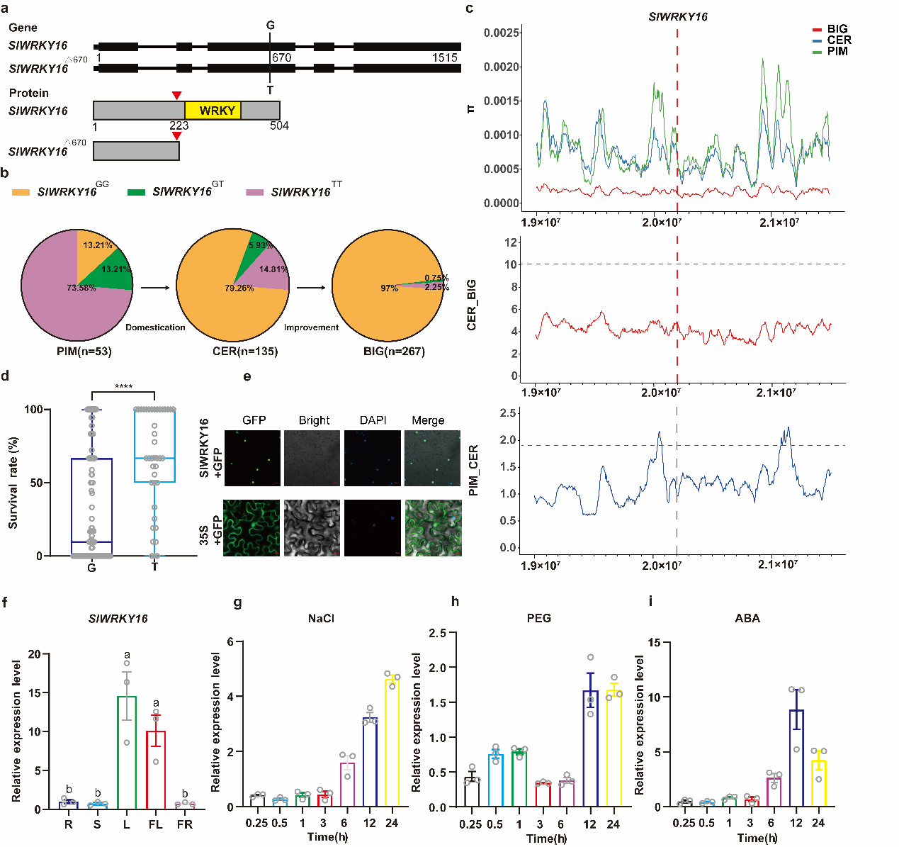
本研究基于455份番茄种质资源的全基因组SNP数据,鉴定到SlWRKY16基因区域一个显著关联干旱耐性的关键SNP(SNP670,G→T),该突变引入提前终止密码子,产生截短型SlWRKY16蛋白。群体遗传分析表明,该突变在野生番茄中高频存在,而在栽培番茄中显著降低,并与抗旱性状显著相关。

为验证其功能,研究团队利用番茄遗传转化技术获得了SlWRKY16敲除和过表达材料。干旱处理结果显示,敲除株系存活率显著提高,活性氧(ROS)积累降低,SOD、POD、CAT等抗氧化酶活性增强;而过表达材料则表现出干旱敏感性增强。结果表明,SlWRKY16是番茄抗旱性的负调控因子。
进一步研究发现,SlWRKY16可与NF-Y家族蛋白CIP2b发生蛋白互作。进一步利用CRISPR/Cas9基因编辑技术创制了CIP2b突变体材料,对其进行干旱处理,结果显示:敲除CIP2b株系相较于野生型对干旱更为敏感。CIP2b为干旱抗性的正调控因子。
为进一步解析SlWRKY16与CIP2b之间的遗传关系,研究团队构建了cip2b/slwrky16双突变体,并系统比较其在干旱条件下的表型表现与生理指标变化。结果显示,与cip2b单突变体相比,双突变体的干旱敏感性明显缓解,植株存活率显著提高, ROS积累水平下降,抗氧化酶活性部分恢复至野生型水平。遗传互作分析表明,SlWRKY16的缺失能够部分弥补cip2b突变所造成的抗旱缺陷,证明二者位于同一调控通路中,并在功能上形成拮抗调控关系。

通过RNA-seq测序与抗旱性表型分析,研究团队确定Syntaxin家族成员SlSYP121为调控通路关键下游靶基因。EMSA实验证明了SlWRKY16可直接结合SlSYP121启动子W-box元件并抑制其表达,而CIP2b通过削弱SlWRKY16的DNA结合能力缓解其抑制作用。VIGS沉默SlSYP121显著降低植株抗旱能力。双突变体分析证实二者处于同一调控通路中,并在功能上存在拮抗关系。
综上,该研究构建了“SlWRKY16–CIP2b–SlSYP121”干旱响应调控模型,揭示了天然SNP通过影响WRKY16蛋白功能进而调控ROS清除能力、增强番茄抗旱性的分子机制。该成果为番茄抗旱分子设计育种提供了新的基因资源和理论依据。

学院李金华教授为论文的通讯作者,在读博士生丁寅为本文第一作者,已毕业研究生陈雪婷、吴珂等参与了研究。学院张兴国教授、潘宇教授和吴浪博士参与了指导工作。该研究得到了重庆市技术创新与应用发展专项重点项目、国家自然科学基金等资金的资助。
论文链接: https://doi.org/10.1111/pbi.70596
初审:丁寅
复审:许淑雅 李金华
终审:王强